Aktuell erörtert die Europäische Union einige Vorschläge zu ihrer CBDC, dem digitalen Euro, und führt dazu auch erste Marktstudien durch. Doch die Maßnahmen bedürfen noch weiterer politischer Unterstützung.
Nun legten die Beauftragten einen aktuellen Bericht über diese viel diskutierte, digitale Zentralbankwährung vor.
Am 16. Januar sprachen die EU-Finanzminister über die jüngsten Vorschläge zum digitalen Euro und verabschiedeten dazu eine Erklärung. Demnach müssten bestimmte Merkmale und Gestaltungsentscheidungen von der Politik bestätigt werden.
Der Bericht über das Treffen bietet einige Einblicke über die Meinungen zum digitalen Euro. Wie dem Dokument zu entnehmen ist, werden digitale Zahlungen immer beliebter, obgleich Barzahlungen für viele Länder der Region weiterhin von Bedeutung sind.
Als “monetärer Anker” müsse die CBDC laut Bericht eingeführt werden. Als solcher gewähre sie künftigen Nutzern einen öffentlichen Zugang zu Zentralbankgeld in einer digitalisierten Welt. Auch würde es der strategischen Autonomie zugutekommen, denn die EU könne dadurch die Unabhängigkeit von außereuropäischen Zahlungslösungen erhöhen.
Ferner ist im Zusammenhang mit CBDCs vor allem der Datenschutz ein viel diskutiertes Thema. Dem Bericht zufolge, werde die Europäische Zentralbank (EZB) jedoch keine Informationen über Bestände, Transaktionshistorie oder Zahlungsmuster erheben. Außerdem wird betont, dass es beim digitalen Euro nicht um programmierbares Geld geht.
Die EZB schlägt den Weg der Europäischen Union ein
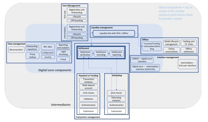
Die EZB veröffentlichte auch einen Marktforschungsbeitrag über technische Lösungen für den digitalen Euro. Darin lud sie die Marktteilnehmer zu einer Studie ein, um ein besseres Verständnis für das technische Design zu erlangen.
Eine Skizze für ein mögliches Design des digitalen Euro soll ausschließlich dem Zweck der Marktforschung dienen. Die Beteiligten an diesem System sind Verbraucher, Intermediäre wie Finanzinstitute sowie die EZB und die Zentralbanken in der Region.
Der Entwurf des End-to-End-Systems sieht verschiedene, den allgemeinen Erwartungen entsprechende Aspekte vor. Dabei stellt der Verbraucher eine Onboarding-Anfrage an die Intermediäre, welche die Daten erfassen und eine KYC-Prüfung durchführen. Anschließend erlangt der Verbraucher eine Wallet. Auf der anderen Seite prüfen die digitalen Euro-Überwacher (welche den gesamten Prozess überwachen), ob der besagte Nutzer bereits eine Wallet besitzt und nehmen Abrechnungsbestätigungen vor.
Gouverneur der Bank of England lässt sich von CBDC nicht beirren
CBDCs haben sich in verschiedenen Teilen der Welt durchgesetzt, unter anderem in Indien, China, Japan und Schweden. Jedoch scheinen nicht alle Zentralbanken von ihrer Notwendigkeit überzeugt zu sein.
Der Gouverneur der Bank of England, Andrew Bailey, hatte Zweifel an einem digitalen Pfund und meinte, er sei sich nicht sicher, ob es notwendig sei:
“Wir müssen uns darüber im Klaren sein, welches Problem wir hier zu lösen versuchen, bevor wir uns von der Technologie und der Idee hinreißen lassen.”
Diese Aussage spiegelt auch die allgemeine Haltung Englands gegenüber digitalen Vermögenswerten wider.
Du willst mit Gleichgesinnten über Analysen, Nachrichten und Entwicklungen sprechen? Dann tritt hier unserer Telegram-Gruppe bei.





