Forbes beschuldigt Binance der Veruntreuung von Kundengeldern und behauptet, die Börse habe Stablecoins im Wert von 1,78 Milliarden US-Dollar an Hedgefonds transferiert.
Wie das Nachrichtenportal bei einer erneuten Untersuchung der On-Chain Aktivitäten von Binance herausfand, überwies die Börse Kundengelder in Höhe von 1,78 Milliarden US-Dollar an verschiedene Hedge Fonds. Laut Bericht leerte die von Changpeng Zhao geführte Börse obendrein die Sicherheiten für den eigenen B-USDC vollständig, ohne das Angebot der B-Token zu reduzieren.
Die Krypto Community hingegen verdächtigt Forbes der Verbreitung von FUD (Furcht, Unsicherheit und Zweifel) gegen Binance.
Verstößt Binance gegen die eigenen Regeln?
Mithilfe eines eigenen B-Tokens (eine Art repräsentativer Token) erleichtert Binance die Verwendung von Token anderer Blockchains auf der eigenen. Allerdings soll die Börse nur dann B-Token ausgeben, wenn diese zu 100 % besichert sind. So müssen beispielsweise für 100 B-USDC auch 100 USDC als Sicherheiten hinterlegt werden.
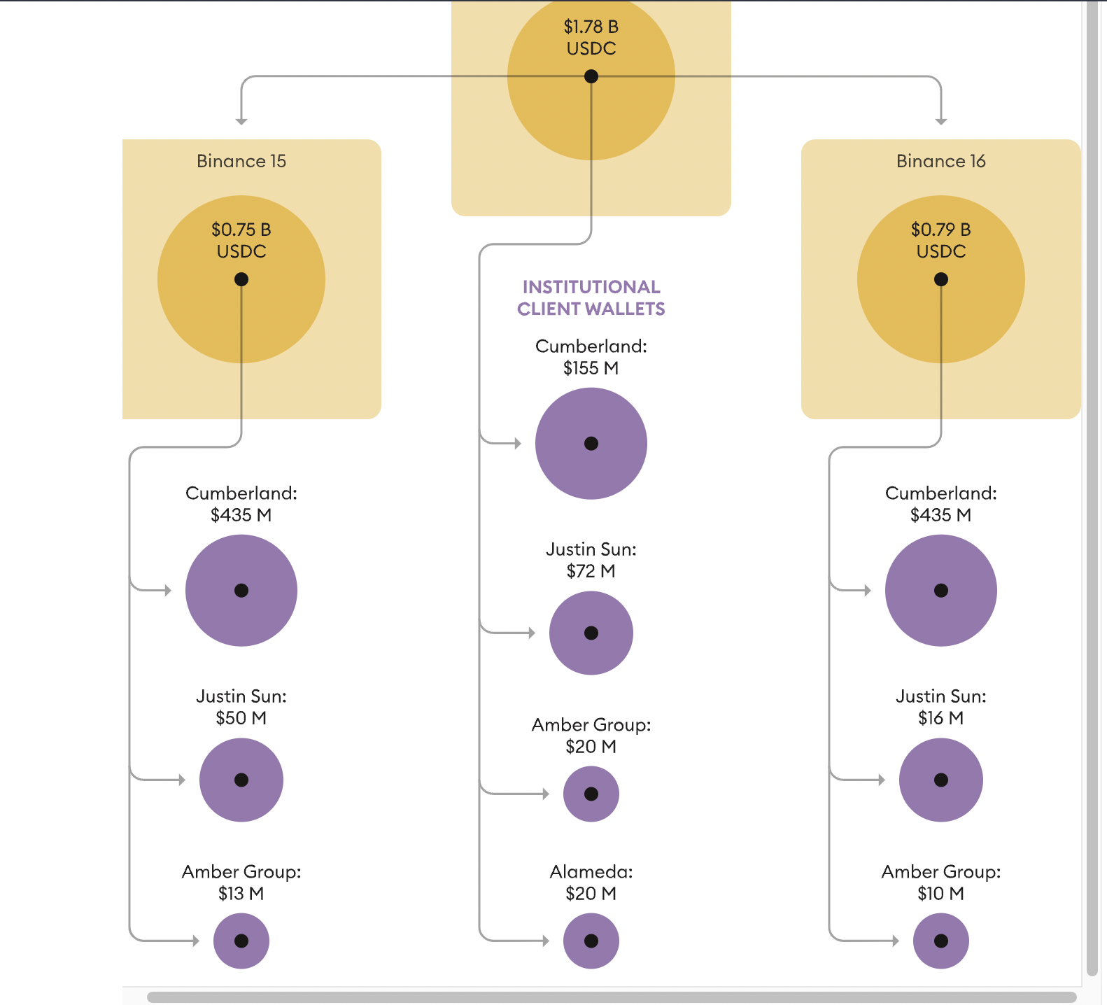
Am 17. August 2022 jedoch verstieß die Börse gegen ihre Regeln und überwies 3,63 Milliarden US-Dollar aus der Peg Wallet (die Wallet mit den Sicherheiten) an die Cold Wallet, Binance 8. Davon gingen 1,85 Milliarden US-Dollar an die Peg Wallet zurück, die restlichen 1,78 Milliarden US-Dollar hingegen wurden an eine weitere Cold Wallet, Binance 14, überwiesen. Später verteilte die Börse die Gelder an Cumberland, Amber Group, Alameda Research, eine weitere Handelsfirma und TRON-Gründer Justin Sun.
Im Januar erklärte ein Binance Sprecher, die Sicherheiten wären versehentlich in Cold Wallets verschoben worden. Patrick Hillmann, der Chief Strategy Officer von Binance, meinte gegenüber Forbes, es habe keine Vermischung mit anderen Geldern gegeben und es hätte sich um normales Geschäftsverhalten gehandelt.
B-USDC war vier Monate lang unbesichert
Als Binance am 17. August 1,78 Milliarden USDC abzog, verringerte sich das Angebot an B-USDC nicht. Ganze vier Monate lang soll die Börse die B-Token komplett unbesichert gelassen haben.
Laut Bericht habe B-USDC bei drei verschiedenen Gelegenheiten ein Defizit von über einer Milliarde US-Dollar aufgewiesen. Für Forbes geht aus dieser Bewegungen eine Veruntreuung der Kundengelder hervor, ähnlich wie es die bankrotte Börse FTX tat.
Forbes gegen Binance?
Die Krypto Community wies bereits bei verschiedenen Gelegenheiten darauf hin, dass Forbes ein Faible für Sam Bankman-Fried hat, jedoch FUD gegen Changpeng Zhao verbreitet. Laut einem Tweet der Krypto-Anwältin Irina Heaver vergangenes Jahr, verbreite Forbes Lügen und Fehlinformationen. Zhao verklagte Forbes sogar ein Mal wegen Verleumdung, ließ die Klage jedoch später im Jahr 2020 fallen.
Du willst mit Gleichgesinnten über Analysen, Nachrichten und Entwicklungen sprechen? Dann tritt hier unserer Telegram-Gruppe bei.





