Auf dem ETH Shanghai Web 3.0 Developer Summit am Donnerstag bestätigte Ethereum-Mitbegründer Vitalik Buterin, dass die Merge wahrscheinlich noch in diesem Sommer stattfinden wird. In der Vergangenheit wurde die Merge mehrfach verschoben.
Nachdem rund sieben Jahre an dem Übergang zu Proof-of-Stake gearbeitet wurde, bestätigte Buterin nun endlich, dass die Merge zum jetzigen Zeitpunkt “kurz bevor steht”.
Ethereum Merge Monate: August, September oder Oktober
Der Ethereum Mitbegründer erklärte: “Wenn es keine Probleme gibt, findet der Merge im August statt. Aber natürlich besteht immer ein Risiko, dass Probleme auftreten. Es besteht auch das Risiko von Verzögerungen. Deshalb ist es auch möglich, dass es September oder Oktober wird.”
Ethereum-Entwickler haben bereits den 8. Juni als Datum für den größten Testnetz-Merge auf dem Ropsten-Netzwerk festgelegt.
Dazu sagte Buterin: “Das wird ein großer Test, größer als alle Tests, die wir bisher durchgeführt haben. Wir nehmen ein großes bestehendes Testnetzwerk mit vielen Anwendungen mit Proof-of-Work und gehen zu Proof-of-Stake über.” Daher wird der Erfolg des PoS-Übergangs von Ropsten im Wesentlichen den Zeitplan für den Merge in diesem Jahr bestimmen.
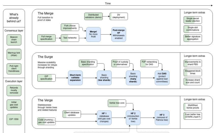
Die Post-Merge Roadmap
Laut der Ethereum Roadmap, die Buterin im Dezember 2021 veröffentlichte, existiert die Beacon-Chain seit etwa 1,5 Jahren, um den Weg für den Übergang von PoW zu PoS zu ebnen. Die Beacon-Chain stellte den Proof-of-Stake-Mechanismus bereits im Dezember 2020 im Ethereum-Ökosystem vor.
Buterin bestätigte auch, dass die entscheidende London Hard Fork als Teil des Ethereum Improvement Proposal 1559 ebenfalls im August letzten Jahres durchgeführt wurde. Die Berücksichtigung der Gasgebühren von Ethereum war eine der größten Herausforderungen für das Netzwerk im Vorfeld der Umstellung.
Der letzte State of Crypto Bericht von Andreessen Horowitz zeigte, dass bei Ethereum die Dezentralisierung über der Skalierung steht. Davon profitierten die Ethereum-Killer! A16z bezeichnet die Beliebtheit von Ethereum als “zweischneidiges Schwert”. Trotz der Herausforderungen ist das Netzwerk dem Bericht zufolge derzeit mit schätzungsweise 7 Millionen bis 50 Millionen aktiven Nutzern führend.
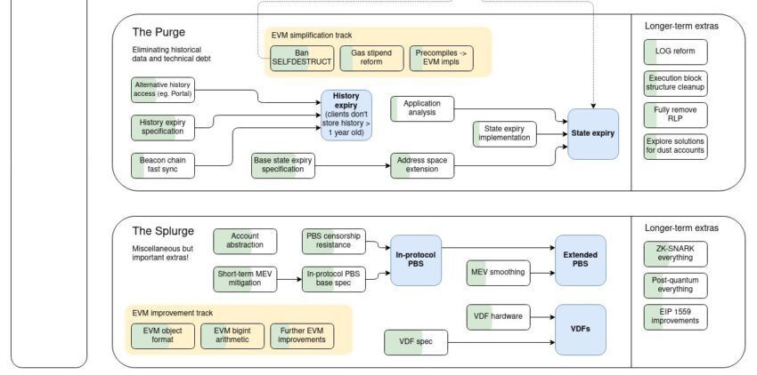
Der Roadmap von Buterin zufolge wird sich Ethereum nach dem Merge auf die Skalierbarkeit mithilfe von Sharding fokussieren. Anschließend werden weitere Verbesserungen durch The Verge und The Purge eingeführt. Diese Schritte werden die Validierung verbessern und die Datenlast der Nodes verringern. Der kanadische Programmierer geht allerdings auch davon aus, dass nicht alle Schritte der Roadmap auch tatsächlich implementiert werden müssen.
“Meine persönliche Meinung ist, wenn wir The Merge und The Surge haben und sonst nichts, dann wird Ethereum immer noch ein großartiges System sein. Ich glaube aber, wenn wir auch The Verge und The Purge und weitere Verbesserungen (The Splurge) bekommen, dann wird Ethereum ein noch besseres System sein.”
Deshalb wird sich das Projekt nach dem Merge auf Shard Chains konzentrieren, um die Netzlast auf 64 Shards zu verteilen.
Achten wir zu viel aufs Geld?
Laut Buterin konzentriert sich der Krypto-Space, einschließlich des Ethereum-Space, in den letzten Jahren zu sehr auf die finanziellen Anwendungen. “Ich glaube, finanzielle Anwendungen sind gut, sie sind wichtig, aber sie sind auch sehr riskant”, merkte der Ethereum-Mitbegründer an.
Die letzten Entwicklungen auf dem Kryptomarkt, wie beispielsweise der Zusammenbruch des Terra-Ökosystems eingetreten sind, stützen die Buterins Bedenken ebenfalls. Buterin verglich die Finanzkrise von 2008 mit dem DeFi-Ökosystem und betonte, dass das System nicht zu sehr versuchen sollte, effizient zu sein. Vielmehr sollte man über dessen Widerstandsfähigkeit nachdenken.





